Loading...
回首頁
回原民會首頁
原住民族專門人才獎勵金申請平臺
首頁
(current)
最新消息
(current)
人才概況
(current)
一、計畫簡介
(current)
二、歷年各項獎勵亮點
(current)
三、110年度獎勵概況
(current)
四、96~110年歷年獎勵概況
(current)
1.核發獎勵金概況
(current)
五、民國105~109年各獎勵項目人才資料綜合分析
(current)
線上申請
(current)
統計查詢
(current)
下載專區
(current)
頒獎典禮
(current)
頒獎典禮活動相簿總覽
(current)
頒獎典禮影片連結
(current)
報名頒獎典禮
(current)
常見問題
(current)
聯絡我們
(current)
回首頁
下載專區
下載專區
1
2
»
2
09
2020/12
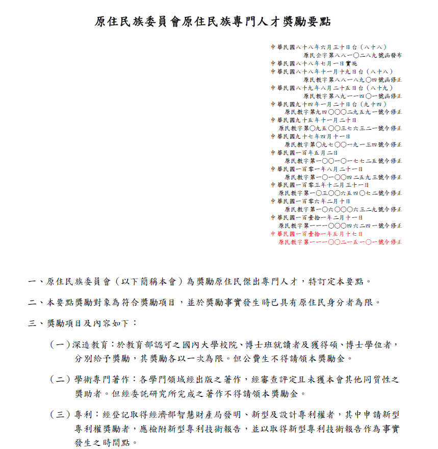
獎勵要點
(111.05.17修正)
09
2020/12
【專業考試】申請表
(111.05.17修正)
09
2020/12
【深造教育】申請表
(111.05.17修正)
09
2020/12
【專利】申請表
(111.05.17修正)
09
2020/12
【體育傑出人才-團體比賽】申請表
(111.05.17修正)
09
2020/12
【體育傑出人才-個人比賽】申請表
(111.05.17修正)
09
2020/12
【學術專門著作】申請表
(111.05.17修正)
09
2020/12
學術專門著作共同發表人、專利權共有人 同
(111.05.17修正)
09
2020/12
學術專門著作獎勵標準
(111.05.17修正)
1
2
»
2